Notice
Recent Posts
Recent Comments
Link
| 일 | 월 | 화 | 수 | 목 | 금 | 토 |
|---|---|---|---|---|---|---|
| 1 | 2 | 3 | 4 | 5 | 6 | 7 |
| 8 | 9 | 10 | 11 | 12 | 13 | 14 |
| 15 | 16 | 17 | 18 | 19 | 20 | 21 |
| 22 | 23 | 24 | 25 | 26 | 27 | 28 |
| 29 | 30 | 31 |
Tags
- css기초
- prototype
- JavaScript
- AWS조사
- AWS기초
- AWS
- 스코프
- scope
- APPEND
- 기초공부
- 생활코딩
- Big-O notation
- IT
- 클로저
- 재귀함수
- let
- flex기본
- CSS
- node.js
- 인터프리터
- 메모이제이션
- vscode
- node.js설치
- 리커젼
- 원본과 복사본
- 코드스테이츠
- 개발툴
- appendChild
- var
- complexity
Archives
- Today
- Total
Jveloper
2019. 07. 08 이머시브 수업 7주차 - 2일(OwlPost 구상) 본문
kickoff meeting(회의록)

DB schema

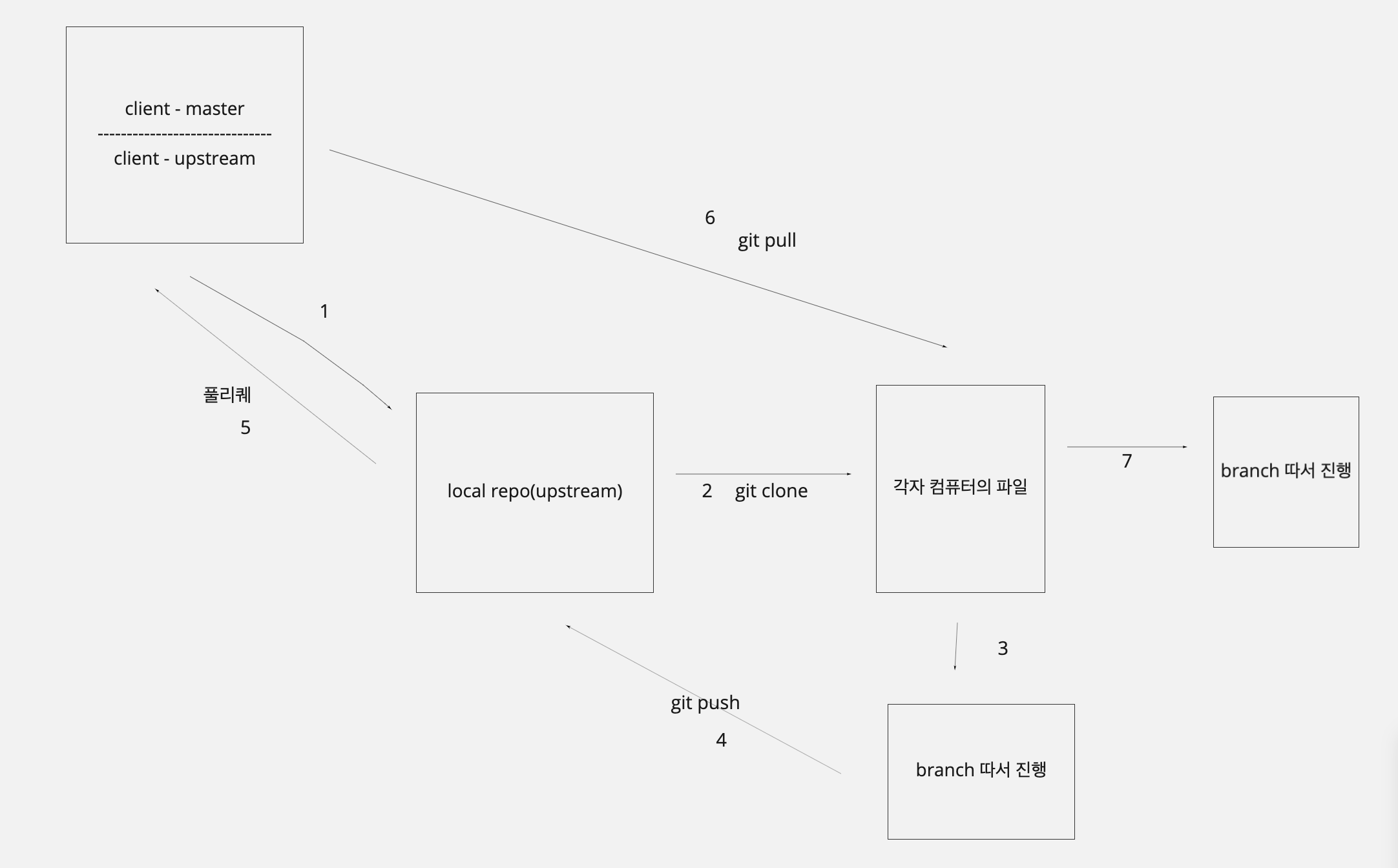
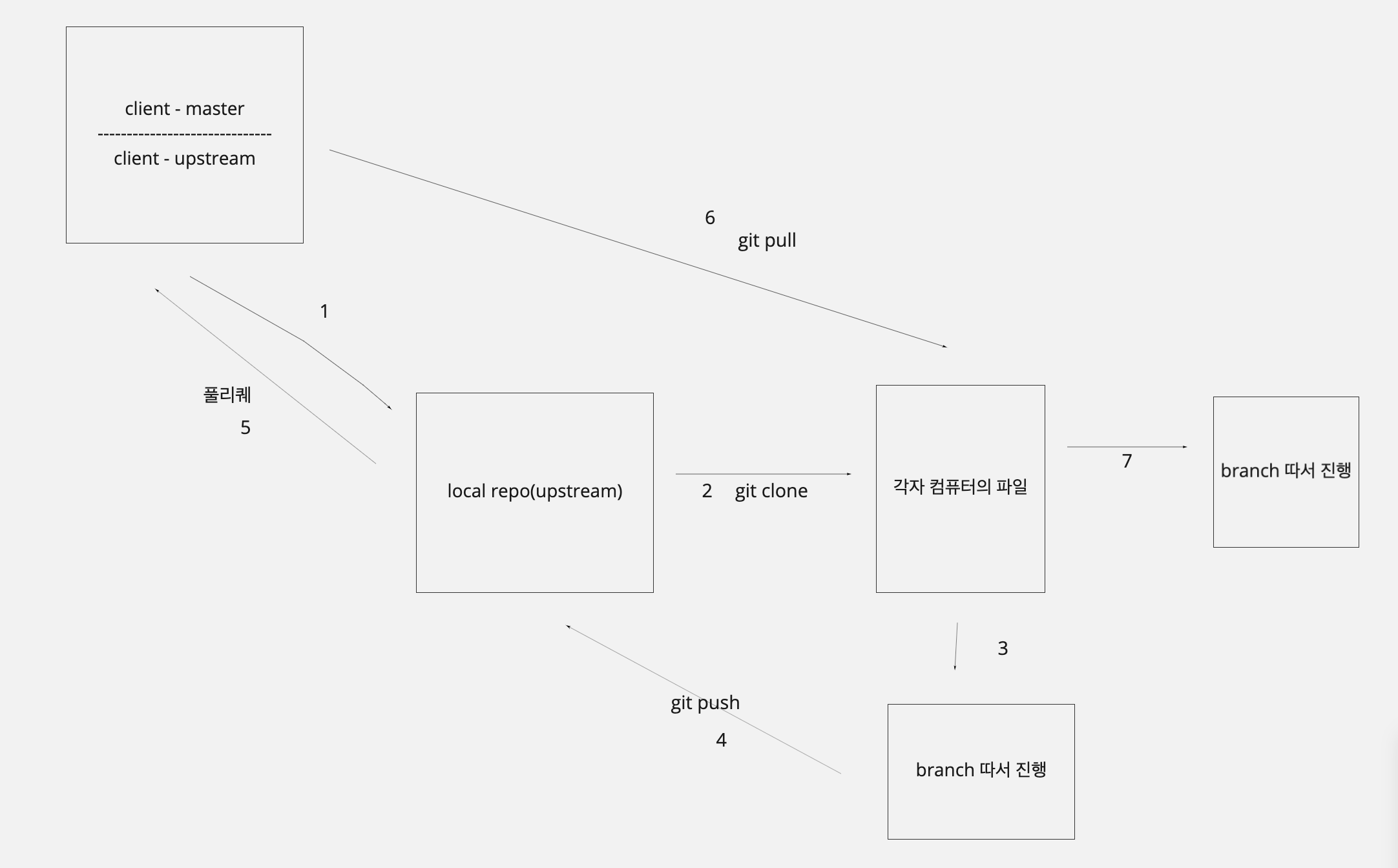
git flow


'Project > OwlPost' 카테고리의 다른 글
| 2019. 07. 12 이머시브 수업 7주차 - 5일2(mongoDB - EC2 issue) (0) | 2019.07.13 |
|---|---|
| 2019. 07. 12 이머시브 수업 7주차 - 5일(jwt / 환경변수 설정 / server kill) (0) | 2019.07.13 |
| 2019. 07. 11 이머시브 수업 7주차 - 4일(mongoDB 랑 server 연결하기) (0) | 2019.07.12 |
| 2019. 07. 09 이머시브 수업 7주차 - 3일(git 이 충돌이 나는 issue) (0) | 2019.07.10 |
| 2019. 07. 08 이머시브 수업 6주차 solo week후, 7주차 - 1일(OwlPost 기획) (0) | 2019.07.08 |
Comments