Notice
Recent Posts
Recent Comments
Link
| 일 | 월 | 화 | 수 | 목 | 금 | 토 |
|---|---|---|---|---|---|---|
| 1 | ||||||
| 2 | 3 | 4 | 5 | 6 | 7 | 8 |
| 9 | 10 | 11 | 12 | 13 | 14 | 15 |
| 16 | 17 | 18 | 19 | 20 | 21 | 22 |
| 23 | 24 | 25 | 26 | 27 | 28 | 29 |
| 30 |
Tags
- complexity
- flex기본
- vscode
- 원본과 복사본
- IT
- node.js설치
- AWS
- 코드스테이츠
- css기초
- Big-O notation
- appendChild
- 재귀함수
- AWS기초
- 기초공부
- CSS
- APPEND
- 개발툴
- 리커젼
- 클로저
- 인터프리터
- var
- let
- node.js
- 생활코딩
- 스코프
- JavaScript
- scope
- prototype
- 메모이제이션
- AWS조사
Archives
- Today
- Total
Jveloper
2019. 07. 08 이머시브 수업 6주차 solo week후, 7주차 - 1일(OwlPost 기획) 본문
Project/OwlPost
2019. 07. 08 이머시브 수업 6주차 solo week후, 7주차 - 1일(OwlPost 기획)
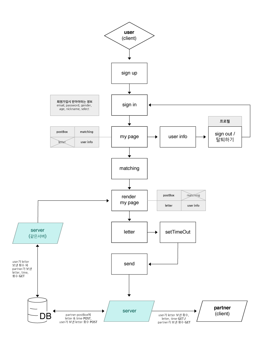
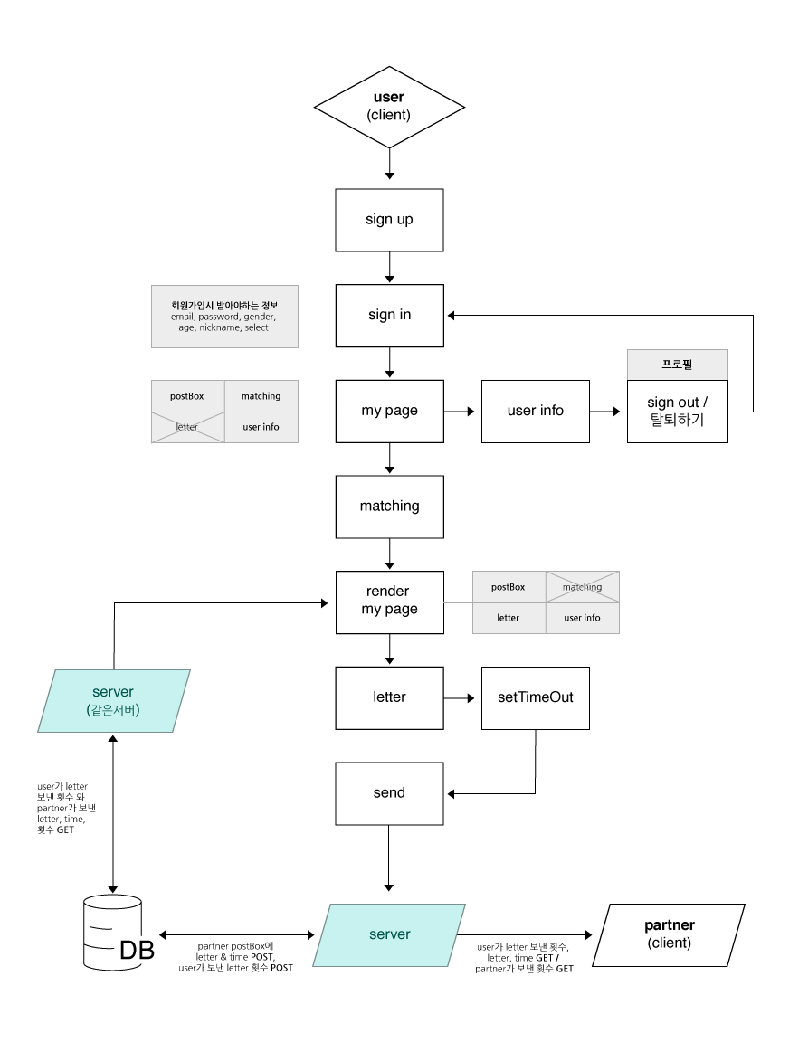
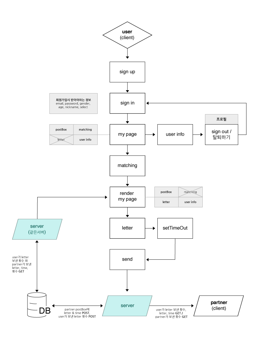
Jveloper 2019. 7. 8. 23:08service architecture

UI 기초설계 (prototyping tool)






Clients(user, partner) - Server -DB

Server - DB Routing

전체 flow


DB schema 는 아직 짜는중...
DB schema 까지 해결되면 어느정도 초반에 잡아야 할 틀은 다 잡았다고 판단된다
이야기를 많이하자 구체적으로 들어갈수록 팀원들이 생각하는부분은 다 다르기 때문에 내가 생각하는 부분을 확실하게 이야기하지않으면 나중에 무조건 꼬인다 !
'Project > OwlPost' 카테고리의 다른 글
| 2019. 07. 12 이머시브 수업 7주차 - 5일2(mongoDB - EC2 issue) (0) | 2019.07.13 |
|---|---|
| 2019. 07. 12 이머시브 수업 7주차 - 5일(jwt / 환경변수 설정 / server kill) (0) | 2019.07.13 |
| 2019. 07. 11 이머시브 수업 7주차 - 4일(mongoDB 랑 server 연결하기) (0) | 2019.07.12 |
| 2019. 07. 09 이머시브 수업 7주차 - 3일(git 이 충돌이 나는 issue) (0) | 2019.07.10 |
| 2019. 07. 08 이머시브 수업 7주차 - 2일(OwlPost 구상) (0) | 2019.07.10 |
Comments